こんにちは、レヴィ/システムデザイン研究所の三浦です。
うちの末っ子(小学3年生)はなかなか宿題をやりません。
先日、なぜそんなに宿題をやろうとしないのかを聞いてみました。
三浦「宿題終わった?」
末っ子(タブレットPCでYouTubeを見ながら)「やってなーい。やりたくない。」
三浦「なぜやりたくないの?」
末っ子「宿題がたくさん溜まってるから」
三浦「なぜ溜まってるの?」
末っ子「宿題をやっていないから」
三浦「なぜやらないの?」
末っ子「たくさん溜まってるから」
…
というループになってしまいました。典型的な自己強化型ループで、どんどんやる気がなくなっていく状況です。
この状況をシステムモデル(因果ループ図)で描くと下のようになって、負の相関(マイナスの矢印)の数が偶数なことが問題です。親としてはこのループに1つ(あるいは奇数個)のマイナス矢印を加えてシステムを安定化させたいところなのですが、まだ取り組めていません。

今回は上図のようなループ的な状況のうち「ぐぬぬ、腑に落ちない」と個人的に思っているものをいくつか紹介してみます。
ループになっていることを図示して整理することで、何かの役に立ったり腑に落ちたりするかもしれませんが、全く何の役にも立たないかもしれません。
たらい回し
腑に落ちないループ…と考えてふと思い出したのは「たらい回し」という言葉です。たらい回されて腑に落ちないことが何回かあったような気がするのですが、具体例がパッと出てこないのでネット上のネタを紹介します。
アンサイクロペディアで「たらい回し」と調べると、「もしかして◯◯」とか「◯◯を参照」みたな感じでどんどんたらい回されて、ぐぬぬとなります。

Google翻訳
「たらい回し」の表記がどんどん変化するのを見ていたら、Google翻訳のループについて思い出してしまいました。
Google翻訳で日本語を英語に翻訳して、その結果として得られた英語をまた日本語に翻訳し、その結果をまた英語に…と繰り返すことで翻訳ループを得ることができます。
皆さんも感じているかもしれませんが、ここ最近のGoogle翻訳は一昔前よりだいぶ性能が良くなっています。Deep Learningとか、そういうすごいやつのおかげなのかなと思います。
そこで、一昔前と今のGoogle翻訳を比べてみたいと思います。
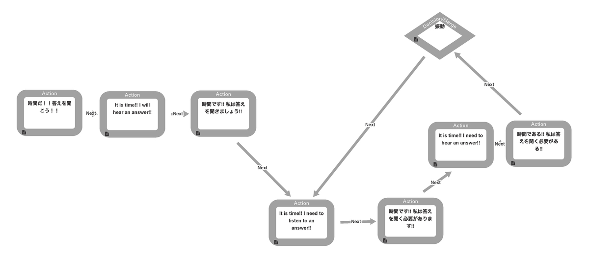
6年前(2014年)にも似たようなことを考えていて、翻訳ループをBalusでモデル化したことがあります。下図がその時のモデルです。

「時間だ!!答えを聞こう!!」というムスカ大佐のセリフを再翻訳していくと
- 「時間です!! 私は答えを聞く必要があります!!」
- 「時間である!! 私は答えを聞く必要がある!!」
の2つの表現を行ったり来たりします。
ちなみに上のモデルで「振動」という菱形のノードがあるのは、当時のBalusではリンクの矢印を曲げることができなかったため、ノードを1つはさむことで仮想的に矢印を曲げていたからです。
それから6年、Google翻訳もBalusも大きく性能が上がり、今では次のようになります。

一発で収束して表記の振動が起きません。また、矢印を曲げることができて、相互遷移を表現することができます。GoogleもBalusも同じように進歩していることが分かります。
ちなみに、今のGoogle翻訳に「株式会社レヴィ」を入れて再翻訳すると次のようになります。

レヴィはジーンズを売っている会社ではありません。システムデザインの方法論を売っている会社です。Deep Learningさんにはもっと頑張ってほしいものです。
無限くら寿司
最後に、少しは時事ネタも入れておこうと思います。
最新のループものに「GoToイート無限ループ」というものがあるそうです。新型コロナウイルスのせいで冷え込んでしまった消費を喚起することを狙って実施された経済政策「GoToイートキャンペーン」を上手く使うことで、繰り返し無料で食事ができるというものです。
西村経済再生担当大臣も「制度として認められている」と発言しているので、日本政府によって公式に認められた無限ループと言えます。
例えば次のようなループによって無限くら寿司が可能だったようです。

11月16日でキャンペーンのポイント付与が終わったので現在ではもう無限くら寿司はできないようです。うちの末っ子はくら寿司が大好きなので、無限くら寿司を使って「宿題が終わればくら寿司に行くよ!」としておけば冒頭で示した宿題のやる気が減っていく自己強化型ループを防げたかもしれません。
他にも…
今回はいくつかのループ的状況を取り上げて、システムモデルで表現してみました。
他にも「循環論法」とか「生物の生活環」とか「社畜の生活環」などなど、いろいろなループを考えていたのですが、長くなってしまうので一度ここまでにしておきたいと思います。
また機会があれば、ループものについてモデリングしてみたいと思います。
日常の中でモデリングしてみたシリーズ
blog.levii.co.jp blog.levii.co.jp blog.levii.co.jp blog.levii.co.jp blog.levii.co.jp